コンテンツへスキップ ナビゲーションに移動

一般社団法人 日本溶接協会 指定機関

一般社団法人石川県溶接協会
お問い合わせ
  • HOME
  • 当協会について
    • 入会案内
  • 溶接技能者評価試験
    • 溶接技能者評価試験日程
    • 溶接技能者評価試験について
    • サーベイランスの申込みについて
    • 資格の維持管理
    • テキスト販売
    • 外国人技能実習生
  • 受験対策の講習会
  • 安全教育・講習
  • 溶接技術競技会
  • お知らせ
  • 個人情報保護
お知らせ
  1. HOME
  2. お知らせ
  3. お知らせ
  4. 第3回 学科講習会 受講者募集!

第3回 学科講習会 受講者募集!

2025/11/26 最終更新日時 : 2025/11/26 kanri

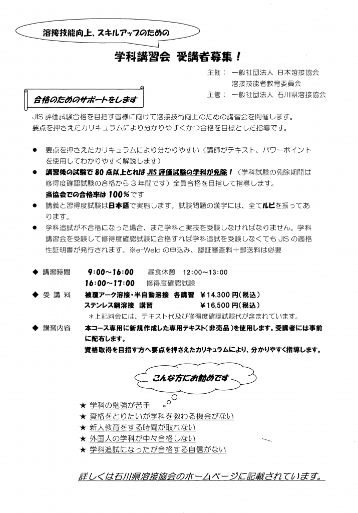
2026年3月3日(火)被覆アーク溶接・3月4日(水)半自動溶接・3月5日(木)ステンレス鋼溶接の学科講習会を開催いたします。

技能向上のための講習会 案内
溶接技能者講習会 受講申込書

執筆者情報:一般社団法人石川県溶接協会

カテゴリー
お知らせ
前の記事
溶接技能向上のための講習会のお知らせ
2025/10/31
次の記事
2025年度(第66回)石川県溶接技術競技会開催のお知らせ
2025/12/15

最近の投稿

  • 2026/04/24お知らせゴ-ルデンウィークのお休みについて
  • 2026/03/23重要なお知らせ【お知らせ】メールアドレス変更について
  • 2026/03/12お知らせ2026年度 学科講習会の日程が決まりました
  • 2026/03/10イベント競技会のページを更新しました。
  • 2026/01/06重要なお知らせ2026年度 溶接技能者評価試験の日程が決まりました
  • 2025/12/19お知らせ年末年始 休暇のお知らせ
  • 2025/12/19大会結果2025年度第70回記念 北陸地区富山大会 入賞者発表 !!
  • 2025/12/15重要なお知らせ2025年度(第66回)石川県溶接技術競技会開催のお知らせ
  • 2025/11/26お知らせ第3回 学科講習会 受講者募集!
  • 2025/10/31お知らせ溶接技能向上のための講習会のお知らせ

アーカイブ

  • 2026年4月
  • 2026年3月
  • 2026年1月
  • 2025年12月
  • 2025年11月
  • 2025年10月
  • 2025年9月
  • 2025年8月
  • 2025年7月
  • 2025年5月
  • 2025年4月
  • 2025年1月
  • 2024年12月
  • 2024年10月
  • 2024年8月
  • 2024年7月
  • 2024年6月
  • 2024年5月
  • 2024年4月

カテゴリー

  • 大会結果
  • 評価試験について
  • お知らせ
  • ニュース
  • トピックス
  • イベント
  • 重要なお知らせ
角丸:0
角丸:中
角丸:大
カラー:赤
カラー:青
カラー:緑

一般社団法人石川県溶接協会へのお問い合わせは…

0761-46-5020
WEBお問い合わせ

一般社団法人石川県溶接協会

〒923-0804
石川県小松市光町25番地
小松鉄工機器協同組合研修センター3階

TEL/0761-46-5020
FAX/0761-46-5021

  • HOME
  • 当協会について
    • 入会案内
  • 溶接技能者評価試験
    • 溶接技能者評価試験日程
    • 溶接技能者評価試験について
    • サーベイランスの申込みについて
    • 資格の維持管理
    • テキスト販売
    • 外国人技能実習生
  • 受験対策の講習会
  • 安全教育・講習
  • 溶接技術競技会
  • お知らせ
  • 個人情報保護

Copyright © 一般社団法人石川県溶接協会 All Rights Reserved.

MENU
  • HOME
  • 当協会について
    • 入会案内
  • 溶接技能者評価試験
    • 溶接技能者評価試験日程
    • 溶接技能者評価試験について
    • サーベイランスの申込みについて
    • 資格の維持管理
    • テキスト販売
    • 外国人技能実習生
  • 受験対策の講習会
  • 安全教育・講習
  • 溶接技術競技会
  • お知らせ
  • 個人情報保護
WEBお問い合わせ

一般社団法人石川県溶接協会

〒923-0804
石川県小松市光町25番地
小松鉄工機器協同組合研修センター3階

TEL/0761-46-5020
FAX/0761-46-5021